博士后制度实施40周年以来,培养造就了一批高层次创新型青年人才,为实现高水平科技自立自强提供了强有力的人才智力支持。哈尔滨工业大学始终将博士后作为选拔、培养优秀青年人才和后备师资力量的重要来源,现诚邀海内外青年人才加入博士后队伍,携手奋进、共筑未来!
一、研究院简介
哈工大郑州研究院暨哈尔滨工业大学产教融合人才培养基地(郑州)是哈尔滨工业大学和河南省人民政府、郑州市人民政府基于战略发展需要,为贯彻实施国家创新驱动发展战略,围绕区域产业特色,服务经济发展需求,共同举办的具有综合职能的新型研发机构,是哈尔滨工业大学在郑州的教育、科研、产学研合作总体牵头单位。依托哈工大优势学科、科研成果和师资人才,研究院全面践行教育、科技、人才“三位一体”战略部署,聚焦高标准学生培养、高水平科学研究、高层次人才引育、高质量国际合作、高效能成果转化等目标,着力构建“资源汇豫、人才来豫、科创在豫、成果留豫”的卓越发展生态,倾力打造校地融合发展标杆典范,为校地高质量发展注入强劲动能。
二、遴选对象
博士后副研究员岗位面向海内外优秀博士毕业生进行遴选;春雁英才计划选拔海内外优秀在读博士研究生作为学校的预留师资,入选者博士毕业后按博士后副研究员聘用。
三、支持培养
(一)薪酬待遇
博士后副研究员年薪≥35万元。叠加享受河南省、郑州市博士后在郑生活补贴,特别优秀博士后综合年收入超百万。
(二)科研支持
1.博士后副研究员入职后提供科研启动经费10万元(不含国家、地方配套)。
2.研究院开展相关指导培训,积极推荐在站博士后申报国家、省市级人才及科研项目。其中,国家级项目有中国博士后创新人才支持计划、中国博士后国际交流计划、国家自然科学基金、中国博士后科学基金等;省市级项目有河南省科研资助项目、中原英才系列人才计划、郑州市优秀青年科技人才项目等。
3.地方配套经费:河南省对当年获得中国博士后科学基金面上资助、特别资助的项目按照1:0.5的比例匹配资助;对当年获得全国博士后创新创业大赛等国家级赛事奖励的项目按照1:1进行匹配资助。
(三)工作及生活保障
1.具有优质充足的实验场地与办公环境,并配套健身房、球馆、社区医院等设施。
2.博士后出站当年留豫工作可申领20万元货币化安家补贴。
3.协助申请低租人才公寓。
4.研究院博士后在站期间即可申报院聘副高级岗位,通过后可提供事业编制,纳入相应岗位序列管理。
四、申报条件
1.遵纪守法,具有良好的政治素质和道德修养;身心健康,符合国家、校、院规定的体检要求。
2.具有良好的学术背景和较强的发展潜力,已取得突出的研究成果。
3.符合国家关于博士后招收的相关要求,全职从事博士后研究工作。
4.其他要求
(1)申报博士后副研究员:年龄一般不超过32周岁(1993年1月1日后出生);拟进站人员须为获得博士学位3年以内的全日制博士,或将于2025年内毕业的校内外博士研究生;已进站的我院常规博士后须在站不超过1年。
(2)申报春雁英才计划:年龄原则上不超过30周岁(1995年1月1日后出生);将于2026年及以后毕业的校内外在读博士生,入学满2年但不超过5年(硕博连读生从转为博士学籍开始计算,直博生入学第一年可按硕士学习阶段计算)。
五、选聘程序
1.个人申报:申报人按要求准备申报材料(附件),提交至研究院人才工作与教师发展部邮箱:talents_hitzri@hit.edu.cn,需同步抄送至研究院各科研机构邮箱。邮件标题按照“博士后副研究员/春雁英才计划+姓名+研究方向+科研机构名称”格式命名,例如“博士后副研究员+张三+激光智能制造技术方向+激光智能制造研究所”材料提交截止时间:2025年11月17日。
2.研究院审核、推荐:研究院审核申报材料,对博士后副研究员申报人进行评审推荐/对春雁英才计划申报人进行鉴定把关,并提出推荐意见。研究院推荐截止时间:2025年11月24日。
3.学校遴选:学校组织专家评审,择优确定人选。
六、其他事项
1.研究院常年招收博士后:年龄不超过35周岁、获得博士学位不超过3年,首聘期薪酬待遇25-35万元/年,叠加享受河南省、郑州市博士后在郑生活补贴。研究院择优确定招收人选,可随时办理进站审批和聘用手续。
2.所有申报材料不得涉及保密信息,按有关规定妥善做好脱密处理。
3.博士后副研究员不得重复申报,且申报人能够保证在入选后6个月内办理报到手续。
4.春雁英才计划原则上不得在相邻批次连续申报,重复申报者需在上次申报后取得新的突出成果。
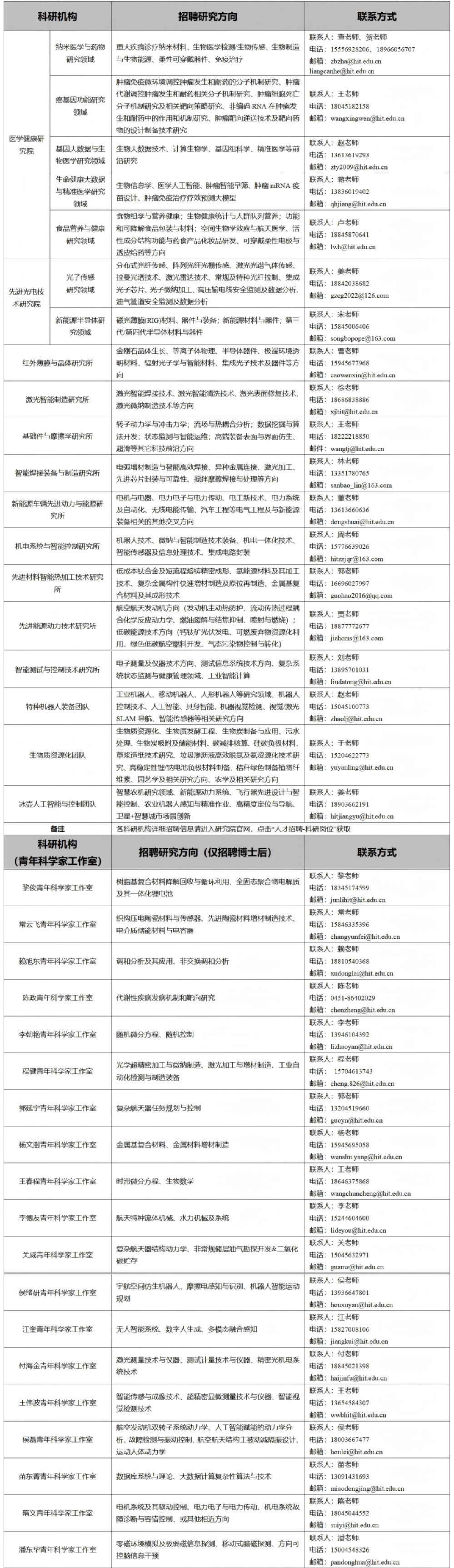
七、研究院各科研机构招聘方向及联系方式

人才工作与教师发展部
联系人:苗老师15638815352
联系邮箱:talents_hitzri@hit.edu.cn
附件:
信息来源:人才工作与教师发展部
编辑&排版:杨贝
责任编辑:梅鹏飞
审核:张懿文、徐思佳

