豫政办〔2016〕216号
各省辖市、省直管县(市)人民政府,省人民政府各部门:
《河南省促进科技成果转移转化工作实施方案》已经省政府同意,现印发给你们,请认真贯彻执行。
河南省人民政府办公厅
2016年12月24日
河南省促进科技成果转移转化工作实施方案
为贯彻《中华人民共和国促进科技成果转化法》、《国务院办公厅关于印发促进科技成果转移转化行动方案的通知》(国办发〔2016〕28号)、《中共河南省委、河南省人民政府关于贯彻落实〈国家创新驱动发展战略纲要〉的实施意见》(豫发〔2016〕26号)要求,加强科技与经济紧密结合,充分调动各类创新主体的积极性和创造性,加快推进科技成果转化和先进技术转移,打造经济发展新引擎,特制定本方案。
一、总体思路
深入贯彻落实党的十八大和十八届三中、四中、五中、六中全会及省第十次党代会精神,紧扣创新驱动发展要求,充分发挥市场配置资源的决定性作用,更好发挥政府作用,优化科技成果转移转化政策环境,完善符合科技创新规律和市场经济规律的科技成果转移转化体系,促进科技成果资本化、产业化,全面提升区域创新体系整体效能,为富民强省河南振兴中原崛起提供有力引领和支撑。
(一)基本原则。坚持政府引导,加强政府在科技成果转移转化政策制定、平台建设、人才培养、公共服务等方面职能,发挥财政资金引导作用,营造有利于科技成果转移转化的良好环境;强化市场导向,以企业为创新主体,聚焦经济社会发展与产业转型升级的重大需求,发挥市场在配置科技创新资源中的决定性作用,促进技术、资金、人才等要素向创新创业集聚;加强统筹协同,促进行政管理部门之间、军民之间融合联动,产学研金之间合作创新,拓宽科技成果转移转化通道,促进科技与经济深度融合。
(二)主要目标。“十三五”末,初步建立较为完善的以企业为主体、政府为引导、市场化运作、政产学研金相结合的区域科技成果转移转化体系。企业、高校和科研院所科技成果转移转化能力显著提高,市场化的技术交易服务体系进一步健全,科技成果转化载体进一步发展,专业化技术转移人才队伍进一步壮大,多元化科技成果转移转化投入渠道更加完善,科技成果转移转化制度环境更加优化。
主要指标:新建2—3家国家技术转移示范机构,认定一批省技术转移示范机构,在我省重点行业领域布局建设一批创新创业孵化载体,建成若干技术转移人才培养基地,培养300—500名专业化技术转移人才,全省技术合同交易额达到100亿。
二、重点任务
加快建立技术交易服务平台,积极发展技术交易市场,完善技术转移和交易机制,尽快培育形成市场导向、企业主体、金融配套、政府服务的科技成果转化体系,促进科技成果资本化、产业化。
(一)建立科技成果转化信息共享与发布体系。
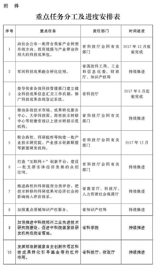
1.推动需求侧与供给侧的科技成果信息结合。围绕我省主要产业领域,鼓励企业、高校和科研院所通过各自行业、区域信息系统,在不泄露国家秘密和商业秘密的前提下,结合全省中小企业与高等院校科研院所产学研对接活动、中科院(河南)科技成果发布暨项目对接会等活动,向社会定期公布符合我省产业转型升级方向、投资规模与产业带动作用大的科技成果包,促进科技成果信息对接。
2.强化科技成果信息登记。指导我省各级科技部门建立健全科技成果信息汇交工作机制,推广科技成果在线登记系统,确保科技成果信息收集渠道畅通,及时、准确和完整地统计科技成果信息。明确各级各类财政投入的科技计划项目产生的科技成果,验收或结题后要按照相关规定进行科技成果登记。鼓励非财政资金完成的科技成果参照财政资金支持的科技项目相关规定进行科技成果登记。
3.加强军民科技成果融合转化。探索设立国防科技工业成果转化推广中心(平台),重点支持解放军信息工程大学等我省军队院校、军工科研院所开展军民两用科技成果转化。设立河南省军民融合发展投资基金,重点支持军民融合技术转化应用。完善军民科技创新项目、成果转化对接机制,发布河南省军转民、民参军技术与产品推荐目录,定期组织开展对接活动,促进军民科技成果双向转化。
(二)开展产学研协同科技成果转移行动。
4.加强高校、科研院所科技成果转移转化能力建设。鼓励高校、科研院所根据国家规定和实际,制定科技成果转移转化奖励和收益分配办法,健全以增加知识价值为导向的收益分配政策。推进高校、科研院所建立专业化科技成果转移转化机构,明确统筹科技成果转移转化与知识产权管理的职责,建立健全内部职务科技成果披露与管理制度。深入实施河南省科技特派员和“三区”(边远贫困地区、边疆民族地区、革命老区)人才等专项活动,按照“供需对接、双向选择”原则,推动高校、科研院所科技人员深入企业开展技术创新和成果转移转化活动。
5.促进企业成为科技成果转移转化重要力量。深入实施河南省企业创新能力培育科技工程、河南省创新龙头企业培育工程等专项行动计划,鼓励企业与高校、科研院所联合设立研发机构或技术转移机构,支持市场导向明确的科技计划项目由企业牵头组织实施。完善技术成果向企业转移扩散机制,深入实施河南省重大科技专项,支持企业引进国内外先进适用技术,提升企业科技成果吸纳、应用和再创新能力。
6.推动新型研发机构成为科技成果转化生力军。推动各级技术市场、成果转化服务中心、大学科技园等成果转移转化平台创建省级以上技术转移示范机构。围绕中国制造2025河南行动纲要、河南省“互联网+”行动等发展战略,发挥行业骨干企业的主导作用,以行业龙头企业为依托建设一批制造业创新中心(产业技术研究院),在重点领域联合高校、科研院所等组建一批产业创新联盟等新型研发机构,在科研立项、过程管理、项目验收以及产业化发展等方面探索联合攻关、利益共享、知识产权运营的有效机制与模式。支持行业龙头企业、行业协会等建设行业性、专业化成果转移、技术转移研发机构,加快形成行业间资源共享和优势互补。加快推进中科院郑州工业先进技术研究院建设,促进中科院国家级研发机构尽快在我省落地。
7.推动科技社团促进科技成果转移转化。充分发挥科技社团促进科技成果转移转化的纽带作用。以百千万创新驱动助力工程为抓手,利用学会服务站、协同创新基地等柔性创新载体,组织动员学会智力资源服务企业转型升级,建立学会联系企业的长效机制,开展科技信息服务,实现科技成果转移转化供给端与需求端的精准对接。
(三)加快科技成果转化载体建设。
8.优化布局科技成果转移转化平台。鼓励高校、科研院所与企业协同创新,围绕我省战略性新兴产业、高成长性产业、传统优势产业等领域和区域特色产业发展,面向产业发展需求开展中试熟化与产业化开发,建设一批产学研用紧密结合的重大科技成果中试熟化平台。依托国家高新区、国家农业科技园区、国家可持续发展实验区等创新资源集聚区域以及高校、科研院所、行业骨干企业等,建设一批科技成果转化基地,引导科技成果对接特色产业需求转移转化。
9.建设科技成果转移转化示范区。以郑洛新国家自主创新示范区、国家技术转移郑州中心建设为龙头,鼓励各地跨区域整合成果、人才、资本、平台、服务等创新资源,围绕科技成果转移、中试、规模化生产和市场推广应用等环节,探索建立具有可复制、可推广的多种科技成果转移转化模式,争创国家科技成果转移转化示范区。
10.大力推动创新创业载体建设。依托郑州航空港经济综合实验区、中国(河南)自由贸易试验区、高新区、河南省国家大数据综合试验区等各类创新创业载体,加快推进技术市场的专业化、集成化、网络化,充分运用互联网和开源技术打造“互联网+”创新平台,建设一批支撑实体经济发展的众创空间,为科技成果转移转化提供发展空间。支持有条件的机构创建国家双创示范基地。构建一批支持农村科技创新创业的“星创天地”,加快农业科技成果转化与产业化。鼓励和支持多元化主体投资建设科技企业孵化器、大学科技园等创新创业服务载体,完善创新链。举办各类创新创业大赛,集聚整合创业投资等各类资源支持创新创业。
(四)完善技术转移服务体系。
11.建立技术交易网络系统。以国家技术转移郑州中心、国家知识产权专利审查协作河南中心、河南技术产权交易所等科技服务机构为依托,以需求为导向,建立完善覆盖全省、服务企业、线上与线下相结合的技术转移网络。推动我省技术交易市场建设,为科技成果转移转化提供信息发布、融资、并购、挂牌、拍卖、咨询辅导等专业化服务,积极融入全国技术交易网络体系,形成主体活跃、要素齐备、机制灵活的技术转移服务网络。
12.深化科技评价机制改革。解决科研活动的导向问题,落实国家创新驱动发展战略纲要,推进高校和科研院所分类评价,把技术转移和科研成果对经济社会的影响纳入评价体系。充分发挥行业组织和中介机构在科技成果评价中的作用,推进科技成果评价工作市场化、专业化和规范化。
13.加强重点领域知识产权服务。加快推进河南省知识产权强省建设,加强国家知识产权局专利审查协作河南中心、国家知识产权创意产业试点园区、国家专利导航实验区、国家知识产权服务业集聚发展实验区等国家知识产权局重点项目建设。强化知识产权发展专项资金的引导带动作用,深入实施专利创造能力提升工程。
14.发挥科技成果转移转化人才队伍支撑作用。依托省“百人计划”“中原学者”等人才工程,培养技术转移人才。推动有条件的高校设立科技成果转化相关课程。对接国家“万人计划”等重点人才工程,大力引进海内外领军型科技创业人才,实现人才和成果双转移。深入实施“百家院校科技成果走基层”、科技特派员、“三区”科技人员专项计划、专家服务基层行动计划、科普及适用技术传播工程等行动计划,动员科技人员及高层次专家,深入企业、农村等基层一线深入开展科技成果转移转化活动。对做出突出贡献的科技成果转化人员,试行职务科技成果、知识产权分红激励制度。
(五)强化创新资源深入融合与优化配置。
15.加大支持科技成果转移转化力度。充分发挥郑洛新国家自主创新示范区科技成果转化引导基金、科技金融引导专项资金的杠杆作用,采取设立子基金、贷款风险补偿等方式,吸引社会资本投入,支持我省产业发展的科技成果转化。深入实施企业创新能力培育计划、河南省融资对接金融服务行动专项方案、百千万创新驱动助力工程等专项,加大对符合条件的技术转移机构、基地和人才的支持力度。
16.拓宽科技成果转化资金市场化供给渠道。引导和鼓励各地设立创业投资引导、科技成果转化、知识产权运营等专项资金(基金),引导信贷资金、创业投资资金以及各类社会资金加大投入,支持区域重点产业科技成果转移转化。支持符合条件的创新创业企业通过发行债券、资产证券化等方式进行融资。支持银行探索股权投资与信贷投放相结合的模式,为科技成果转移转化提供组合金融服务。
三、组织实施
(一)加强组织领导。省各有关部门要根据职能和任务分工,加强对上衔接、省地协同,强化重点任务的统筹部署和创新资源的统筹配置,建立协同推进机制,形成科技部门、行业部门、社会团体等密切配合、协同推进的工作格局。各省辖市、县(市、区)政府要将科技成果转移转化工作摆上重要位置,结合实际制定具体实施方案,明确工作推进路线图和时间表,逐级细化分解任务,切实加大资金投入、政策支持和条件保障力度。省科技厅要会同相关部门对本方案的落实情况进行跟踪和督促指导。
(二)加强政策保障。整合用足现有科技成果转移转化扶持政策,落实科技成果转移转化使用权、处置权、收益权和相关激励措施,吸引更多科技成果在我省转移转化。推动科研院所、高校建立符合自身人事管理需要和科技成果转化工作特点的职称评定、岗位管理和考核评价制度。
(三)加强示范引导。认真做好示范推广工作,加强对科技成果转移转化典型案例、经验的总结宣传。通过经验做法的示范引导,营造有利于科技成果转移转化的良好氛围,进一步激发全社会参与科技成果转移转化活动的活力。
附件:重点任务分工及进度安排表


